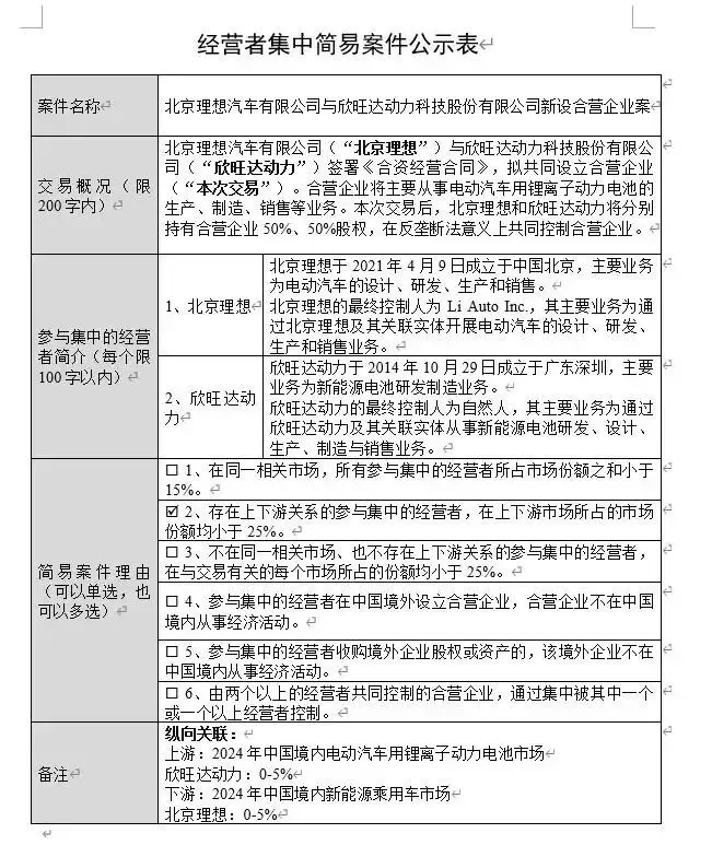
理想汽車與電池廠商欣旺達將以50:50的出資比例,成立合資公司。目前該合資公司已經在上海市場監督管理局備案公示,據公示信息,兩個合資主體分別為北京理想汽車有限公司(“北京理想”)與欣旺達動力科技股份有限公司(“欣旺達動力”),合營企業將主要從事電動汽車用鋰離子動力電池的生產、制造、銷售等業務。

公告
36氪了解到,該合資公司注冊名為山東理想汽車電池有限公司,將用于生產理想汽車自研的動力電池產品,“明年理想汽車自研的動力產品就將上車”。
知情人士告訴36氪,理想與寧德時代共創的電池項目,理想內部稱其為聯合開發;而在與欣旺達的合作中,理想對電池產品、工藝和材料等方面都進行了主導設計,在理想內部被稱為自研電池。
據36氪了解,目前,理想電池研發團隊的規模約為200多人。接觸到理想汽車高層的行業人士認識透露,理想汽車總裁馬東輝十分關注自研電池項目進度,基本每兩周都會review(核查)一次項目進展。
另有行業人士透露,理想汽車對電池研發充分聚焦 5C 超充電池,從化學體系、結構設計和 BMS 核心算法等,深度自研且投入比較果斷。“理想和欣旺達有大量電池研發項目在推進,幾乎每一個研發項目,和欣旺達算清楚需要多少費用之后,都會果斷投入。”
行業人士分析,與欣旺達成立電池合資公司后,理想的自研電池叫“理想電池”就更加名正言順,甚至“電池銘牌都可以是理想電池”。
理想汽車董事長兼CEO李想曾也曾公開將供應鏈協同創新模式分為三類:
自研自制:符合理想汽車價值主張和戰略,且行業內沒有成熟的供應商可以進行生產,例如增程器、電驅、智能化相關零部件等;
自研代工:符合理想汽車價值主張和戰略,行業內有成熟的供應商可以生產,甚至比理想汽車自制的品質更好;
外部采購:不符合理想汽車價值主張和戰略需要,但市場和供應商足夠成熟,例如保險杠、后視鏡等零部件。
理想電池即屬于理想自研自制模式下的產物,此前在電驅動、化硅等核心零部件上,理想汽車也都已經有類似的公司實體成立,如匯想、斯科等。
動力電池雖然已經大范圍成熟和普及,依然占到整車30%-35%的成本,是任何車企在供應鏈布局中,都必須重點布局的一環。
就在今天,理想汽車宣布與寧德時代簽署5年戰略合作協議。而與欣旺達組建電池合資公司,也是汽車企業在體量進入一定規模后,從多點進行電池布局,從而保證成本掌控權和供應安全性的主流選擇。
理想:渴望定價權與定制權
于理想汽車而言,通過成立合資公司管理供應鏈,是傳統車企早就嘗試且被驗證有效的方法,理想早將這一策略運用得相當成熟。
比如它與匯川聯合動力合資成立的匯想、與湖南三安半導體合資成立的斯科,曾對電驅、碳化硅芯片等關鍵零部件的定制開發起到過關鍵作用。
如今與欣旺達合資成立山東理想汽車電池有限公司,大致也遵循著這樣的邏輯:通過成立合資公司,理想能夠獲得定制化、供應穩定的核心零部件,同時降低供應商的投資風險。
車企為追求產品的差異化,往往需要一些定制開發的零部件,理想自然也不例外。比如禾賽科技就曾為理想i8,量身打造過ATL激光雷達。
而理想汽車始終將超快充作為純電車型的核心產品點之一,因此可想而知,理想對動力電池的定制化需求,更甚于激光雷達。
但寧德時代這樣的巨頭企業,似乎很難被理想的定制開發費打動,將技術應用在更多客戶的車型上,以此攤薄研發成本,才能保證投入產出比最大化。因而理想通過定制開發,獲得差異化技術的訴求,只能通過欣旺達實現。
理想與欣旺達成立合資公司以降低采購成本,不管是獲取技術產品的差異性,還是通過多點布局,獲得電池供應穩定性,都是應有之意。
欣旺達:以ODM模式綁定大客戶
理想為自己選定的合資對象欣旺達,是一家從消費電池切入動力電池領域的企業。根據欣旺達向港股提交的招股書,消費電池業務至今仍占這家企業超50%的營收。
它與理想正式建立合作關系始于2017年。
2022年,理想又向欣旺達旗下動力電池業務子公司——欣旺達汽車電池,增資4個億,認繳出資額2.04億元。自此理想成為欣旺達汽車電池的客戶兼股東,持股比例為3.22%。
據欣旺達理想事業部總經理陳輝透露,理想汽車原本只打算對欣旺達投資2億元,是理想汽車CEO李想本人,在投決會上提出,把投資額增加到4億元。
2023年,欣旺達為理想專門成立了一個事業部,規模約1300人。陳輝告訴36氪汽車,到今年6月底,該事業部的規模已擴張到1700人左右。
今年理想又把對欣旺達的動力電池采購份額,提高到了3成。
在數據層面,欣旺達理想事業部總經理陳輝曾對36氪汽車表示,早在理想事業部成立之初,欣旺達就計劃將自身數據接入理想系統;
到2023年底,欣旺達在數據的原件層面,已和理想的連山系統完全打通,欣旺達的制造數據、倉管庫存數據,都與理想實時連通;
2024年理想的整車數據接入欣旺達系統,二者又開始共同建立動力電池預警模型。
縱觀欣旺達與理想的合作歷程,雙方的合作緊密程度不斷加深,這些都為如今二者成立合資公司奠定了業務基礎。
于欣旺達而言,與理想這樣一家頭部車企,建立穩固的戰略聯盟,意味著其今后的動力電池出貨量有了一定保障。除此之外,50:50的股比也將使欣旺達從純粹的供應商,升級為可與理想汽車共享利潤的利益共同體。
據欣旺達港股招股書顯示,截至今年3月底,理想汽車貢獻了欣旺達5.8%的營收,是欣旺達前五大客戶之一。
目前,理想L6、理想L7 Air、理想L8 Air等車型,均搭載了欣旺達動力電池,理想i6的動力電池也將由欣旺達和寧德時代一起供應。合資公司成立后,理想或將把更多采購份額向欣旺達傾斜,而出貨規模的擴大,無疑會改善欣旺達動力電池業務毛利率。
欣旺達撬動動力電池市場份額的策略之一,是性價比。
除了以價換量,在巨頭罅隙中搶食份額的二線電池廠,欣旺達還需要放下身段,采用類似ODM的方式,綁定大客戶。
在理想之前,欣旺達還曾與東風、吉利等車企成立過合資公司,此外,36氪汽車還了解到,欣旺達正試圖用成立合資公司的方式,綁定更多與自己有合作關系的車企。
而欣旺達走的路,正是寧德時代曾經走過并跑通了的路,未來欣旺達或將通過這種路徑,在新能源汽車的大盤里,分到更多蛋糕。